新葡的京集团350vip8888官网
English
师生来信
新葡的京集团350vip8888官网
学院概况
历史沿革
治理体系
学院领导
组织机构
教学机构
科研平台
实验中心
管理服务机构
师资队伍
师资概况
人才团队
教师名录
人才招聘
人才培养
一流本科专业
本科生教育
研究生教育
教学研究
科学研究
科研动态
科研团队
科研成果
学科基地
学科建设
基地建设
实验室建设
党建工作
党群建设
党风廉政
党建动态
理论学习
政策文件
师德师风
规章制度
专题学习
投诉平台
友情链接
学生工作
学工通知
学工动态
就业信息
规章制度
心理健康
资助工作
文档下载
行政管理文档
教学管理文档
科研文档
其它文档
首页
学院新闻
通知公告
教学信息
学术沙龙
学工园地
通知公告
当前位置:
首页
>
通知公告
> 正文
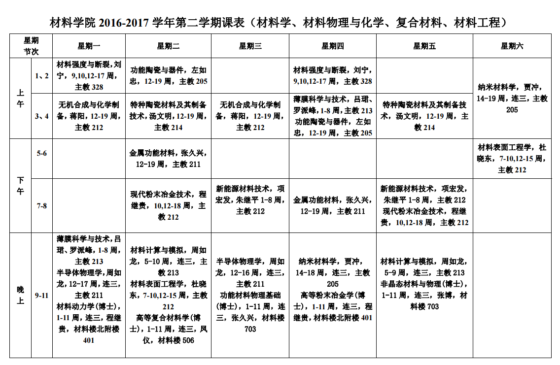
新葡的京集团350vip8888官网 2016-2017 学年第二学期课表
日期:2017-02-20
来源:http:/
作者:新葡的京集团350vip8888官网
上一条:
新葡的京集团350vip8888官网关于开展2016年度高级专业技术职务评审答辩工作的通知
下一条:
新葡的京集团350vip8888官网公益工作认定表
【
关闭
】